缔造于1994年,A股上市企业
股票代码300112
股票代码300112
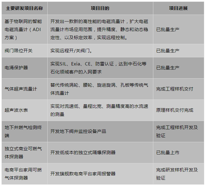
304am永利集团持续的研发投入,维持了多项新增专利,增长了公司产品的技术含量,推进公司的研发和技术水平达到或靠近国际尺度,为推进公司持久可持续发展提供有力保险。2021年,基于物联网的智 能电磁流量计 (ADI 规划),气体超声流量计、地下井燃气检测 终端、电商平台家用可燃气体探测器等多个研发项目或新产品已经上市,或实现了研发样机开发及验证,为合作同伴提供了更多的市场选择,提高了公司的市场竞争力。

粤公网安备 44030502004241号